
香港金融管理局昨日宣布,金融管理专员根据《稳定币条例》,向两家机构授予稳定币发行人牌照,分别是渣打香港拥有控股权的碇点(Anchorpoint)金融科技有限公司,以及香港上海汇丰银行有限公司,以在香港发行稳定币。牌照由即日起生效。
根据持牌人的业务计划,待相关准备工作完成后,拟于未来数月内开展业务。其中碇点金融科技计划今年第二季开始发行港元稳定币HKDAP,第一阶段的发行对象主要是机构用户。至于汇丰银行的港元稳定币,计划于今年下半年推出,首阶段将接入旗下的PayMe及汇丰香港流动理财应用程式(HSBC HK App)。
探索“未来支付”各种可能性
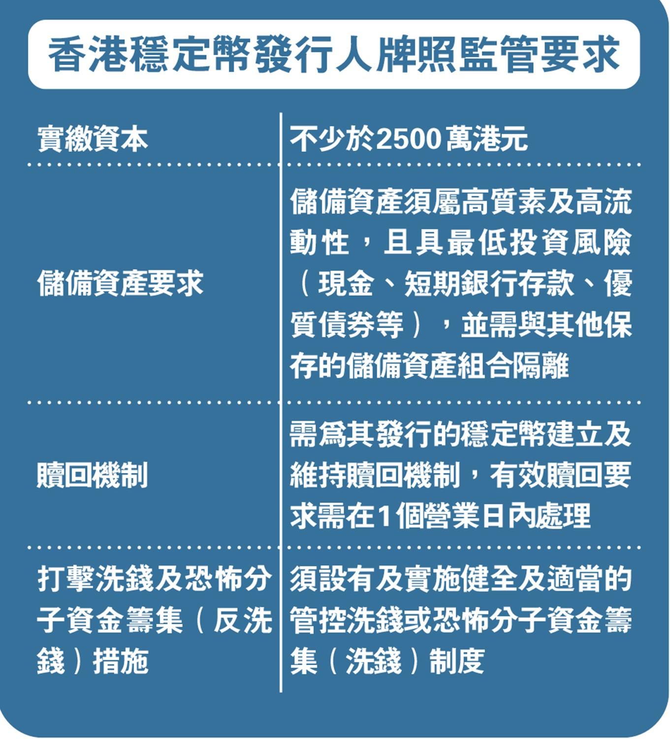
香港的稳定币发行人监管制度于2025年8月1日实施,在首阶段申请截止日期(2025年9月30日)前,金管局合共收到36份申请。以最终发出两张牌照计,成功率只得5.6%左右。
金管局总裁余伟文透过专栏“汇思”撰文,指碇点和汇丰银行在符合法例相关发牌要求的基础上,展示其稳妥管理风险的能力,并提出确切的应用场景和未来的发展计划,因此获发牌照。
此外,两家持牌发行人都具有银行背景,并参与了金管局有关央行数字货币(CBDC)和代币化存款等实验项目,对于各种数字货币的功能和应用场景有较深入的了解,有利于探索“未来支付”的各种可能性。
在业务开展首阶段,两家持牌发行人均计划先发行港元稳定币,至于日后会否扩展至其他非港元货币,要视乎监管机构是否支持、实际商业需求,以及相关央行同意等因素而定。
金管局副总裁陈维民表示,在数码资产发展方面,他形容香港是走得比较前的管辖区,强调“起步要稳”,令制度可靠、可信,为日后行稳致远提供基础。
发人民币稳定币须内地批准
陈维民续说,稳定币的挂钩货币是由申请人自行提出。至于人民币稳定币方面,他说中国人民银行近期已公布明确政策,即除非得到内地相关货币当局批准,任何机构和个人不得在境外发行挂钩人民币的稳定币。
谈及36宗申请之中,是否涉及人民币稳定币,或中资公司,或境内外机构等,陈维民只重申,金管局不便向外披露申请人详情。
他补充说,金管局是根据香港的法定条例审批牌照,而在过程中,金管局一直与全球各地的监管机构、国际组织和中央银行保持沟通,而此沟通也是恒常工作其中一环。
为防止骗案,金管局会将最新的持牌人名单及其资料,包括名称、地址、电邮及其他资料上载金管局网站,供公众查阅。
至于在首批申请中未获发牌照的机构,或在未来提出申请的其他机构,余伟文表示,金管局会与他们保持沟通和交流,按相关法例和划一的监管标准及要求审视申请。对于日后增发牌照和时间性,金管局持开放而谨慎的态度,惟现阶段“未有明确倾向”。
余伟文重申,考虑到发行业务所涉及的风险、对用户的保障,以及市场的承载力和长远发展,发牌设有相当高的门槛,即使将来再发牌照,“整体牌照数量也会很有限”。两个牌照在落地后营运的成效和市场的反应,也有助金管局作出较全面的评估。

汇丰:可用于支付与投资
汇丰是本港最大型零售银行,预计于2026年下半年推出港元稳定币之后,将接入旗下两个数码平台,即PayMe和汇丰香港流动理财应用程式。在初步阶段,将推出个人对个人(P2P)付款、个人对商户(P2M)支付,以及代币化投资等服务。
虽然市场上已有大量支付工具,汇丰PayMe主管李冠康解释,使用稳定币支付,好处是速度较快、成本有望更低,以及可以投资代币化或数码资产,例如黄金代币,或代币化存款等。
碇点的港元稳定币有望于今年第二季率先推出,将采用商业对商业对个人(B2B2C)的业务模式,与指定认可分销商合作,透过其广泛客户基础的优势,提升HKDAP的普及与应用程度。
渣打:跨境支付可即时收款
渣打香港营运总监兼行政总裁办公室主管纪鹭禧举例说,其中一个用例是跨境结算及支付方案,除可减少中介及其衍生的交易费用,使用HKDAP更近乎即时收款,现时需要T+1至T+3。
另一个用例,是用于代币化实体资产结算及分发,她说其中一个合作伙伴计划推出代币化港元货币市场基金,以HKDAP可即时完成认购和赎回,及实现7×24交易。

多地政府取态积极争规则制定权
稳定币作为连接传统法定货币与区块链生态系统的关键桥梁,全球各地政府早已不再单纯采取“禁止”或持“观望”的态度,而是转向积极争夺数码金融规则的制定权,除香港外,欧美、日本、新加坡等也早已成立相关发牌法则。
香港与新加坡都同属稳定币监管的先行者,后者于2026年也进一步细化了其监管要求。据了解,新加坡的策略更偏向于金融科技的融合,其牌照体系与《支付服务法》深度挂钩,特别强调网络安全与智能合约的审计报告。
日本规定中介需领牌
日本在稳定币的发展上也越来越快,日本金融厅通过修订《支付服务法》,将稳定币定义为一种“电子支付工具”,并明确了银行、汇款运营商与信托公司这三类实体可以作为发行人。但除了发行人需要牌照外,连负责流通与管理稳定币的中介机构也需要获得“电子支付工具服务提供者”牌照。这种监管结构旨在确保即使发行人出现问题,用户的资产也能通过信托架构获得全额保障。
美国方面,随着2025年《天才法案》的通过,美国正式确立了美联储作为支付型稳定币主要监管者的地位。目前美国的监管逻辑非常清晰,稳定币必须是1:1的现金或等值现金的抵押品,而且严格禁止算法稳定币在联邦法规保护下运行。
另外,欧盟也在2024年至2026年间完成了全球最完整的数位资产立法体系─《加密资产市场监管法案》(MiCA)。这部法律对稳定币的监管堪称全球最严格。欧盟的核心目标是防止私营部门发行的稳定币冲击欧元的稳定,因此,MiCA对非欧元支持的稳定币设置了严格的交易限额。在牌照要求上,欧盟采取了“金融机构专属制”,这意味着只有银行或电子货币机构才能获准发行稳定币。这种模式极大程度上保证了金融体系的稳定性。
今日热搜
查看更多





