政务司副司长卓永兴联同保安局局长邓炳强、房屋局局长何永贤和民政及青年事务局局长麦美娟3月27日就大埔宏福苑七幢受火楼宇居民返回单位执拾的安排会见传媒。

卓永兴表示现已确定上楼的安排,由4月20日开始至5月4日,宏福苑七幢楼的居民会获安排于指定时间分批返回单位。每个单位只让4名居民一同进入,同进同出一次;部分单位内局部区域因结构损毁被围封,相关单位只能让2名居民进入;少数单位因遭大火焚毁,造成结构严重损毁,相关单位只可以有1名居民进入。不计步行上楼下楼的时间,居民可於单位内逗留最多3小时。每天分上下午两节上楼,上午时段为9时至下午1时,下午时段为2时30分至6时30分。
至于开放楼宇的方式,经综合考虑楼宇的状况、居民的安全及动员人手等因素,除分幢进入外,每幢都是会分楼层、分单位,以梅花间竹的方式开放,避免楼上楼下和同层相邻单位的居民集中在同一时段返回单位,以确保人流畅顺和将风险减至最低。
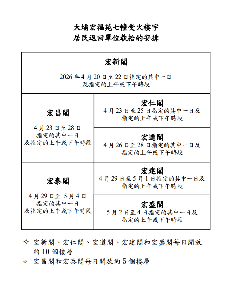
宏新阁、宏仁阁、宏道阁、宏建阁和宏盛阁五幢楼会各用三天时间完成上楼,每天上、下午时段一共开放约10个楼层。至于宏昌阁和宏泰阁,由於单位被大火焚毁的情况至为严重,居民需要更多支援,它们每天会开放约五个楼层,两幢大厦会各用六天时间完成上楼。
开放安排共三分轮,第一轮(4月20日至22日)最先开放宏新阁,借以适应并走顺流程。之后的第二轮和第三轮,每日会同时开放两幢楼宇。具体是第二轮(4月23日至28日)开放宏昌阁及先后加上宏仁阁、宏道阁,继而在第三轮(4月29日至5月4日)开放宏泰阁及先后加上宏建阁、宏盛阁。按此安排,七幢大厦的居民会在15天完成上楼。
卓永兴表示会通过“一户一社工”机制通知住户获编配的上楼日期和时段,并协助住户预先登记上楼人士的资料,及向住户发放《上楼须知》,以及向住户讲述其单位状况,例如是否有加固或围封。如单位属严重损毁,社工会向住户出示照片,让居民做好心理准备或作出上楼的相关决定,例如考虑授权予合适的亲友代劳。

上楼当天,每户已预先登记上楼的人士,会由社工陪同在广福社区会堂进行登记。为保障居民的安全,居民在进入屋苑范围及上楼期间,会发给他们安全帽、防刮手套和口罩,必须全程佩戴。之后,警务人员或民安队队员会陪同居民上落大厦及进出单位。有死亡个案的单位或有特殊需要的住户,社会福利署亦会安排人员陪同。大厦每一层、正后门及楼梯均有警员看守。由社工、临床心理学家、动员公务员和民安队组成的驻楼层专队,亦会在不同楼层候命,提供额外支援。进入楼宇后,居民须遵守一些规矩,包括听从在场警务人员及工作人员指示、不可生火等,以保障居民自己和其他居民的人身和财物安全。其他须注意遵守的事项,会在《上楼须知》列出。
最后,由于开放的楼宇升降机已经停止运作,徒步上楼会是非常消耗体力,也相当吃力,高层单位更是要上20、30层楼梯,难度不低,居民要三思和量力而为。卓永兴表示不建议年纪较大的长者、行动不便或健康欠佳人士及儿童上楼,以免产生损害。
今日热搜
查看更多



