香港特区政府运输及物流局昨日公布《运输策略蓝图》,以“落实以人为本、强化内联外通、促进高效出行、拥抱绿色生活”为愿景,确立未来交通运输发展“享·旅程”、“连·都市”及“活·出行”三大主题。蓝图提出六大策略合共25项具体建议,涵盖本地和跨境运输基建、自动驾驶、运用科技以推动智慧出行等,为未来定下工作目标、策略与方向。蓝图整合出的“八纵八横”运输基建布局,不仅连接了大湾区的交通网络,更回应了香港未来发展北部都会区建设的需要。运输及物流局局长陈美宝形容,蓝图勾画出未来逾20年的交通运输策略,巩固了香港在公共交通方面领先全球的优势,以及作为区域和国家交通运输枢纽的地位;同时透过智慧科技转型,令香港成为更宜居、宜业、宜游的城市。

蓝图综合考虑了香港的人口趋势、出行需求、城市及科技发展等因素。三大主题中,“享·旅程”秉持以公共交通为本的运输政策,强化本地和跨境运输基建,连通港九新界各个经济核心区域,带动经济发展并优化乘客出行体验。“连·都市”着重利用先进科技推动数字化交通管理,以提高运输效率,包括让部分公共交通服务按乘客个人需要更灵活调度、推广自动驾驶,以及与公众分享更多交通运输数据以便规划行程,推动智慧出行。“活·出行”则会将可持续社区的概念融入城市规划,积极推广步行、单车和电动可移动工具等绿色出行方式。
带动港口机场协同效益最大化
随着未来一系列运输基建逐步落实,全港“五纵五横”铁路网络及“三纵三横”主要道路网络将会形成“八纵八横”的大布局,大大提升本港各区及与大湾区其他城市的连系,带动港口及机场的协同效益最大化,并加强运输网络韧性,驱动香港长远发展。

陈美宝昨日在记者会上指出,在“八纵八横”的运输基建布局下,首要是今年内全线开通六号干线,以及全力推展一系列铁路和主要道路项目。政府亦会开展研究港深西部铁路(洪水桥至前海)南向延伸的方案,同时在洪水桥、新田和红磡等策略地点规划多元化、新一代运输交汇枢纽,连通港九新界、市区及北部都会区各个经济和居住区域,带动经济发展、促进人员往来及加快货物畅通流动。
启德智绿集运系统年内批出合约
特区政府亦会研究扩大过海交通容量不同方案的可行性,包括扩建现有或新建过海隧道等,并在启德、东九龙、洪水桥/厦村新发展区推展智慧绿色集体运输系统,其中启德项目将于今年批出合约。
陈美宝表示,整体而言,蓝图的制定响应国家策略,对接“十五五”规划建议,还透过宏观基建布局,结合科技创新,吸引国家交通科企来港,共同构建香港未来的运输体系,以支撑本港的金融、航运、贸易中心的高效运作,连接全球,促进区域协同发展,以及发挥本港内联外通优势的战略使命。
她强调,交通运输乃现代都市的基石,“关系着经济发展,湾区融合,更是市民生活的日常。”蓝图制定的短、中、长期措施,可为香港的经济发展谋动力,令市民生活更便捷。
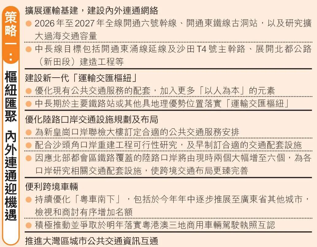
《运输策略蓝图》
三大主题六大策略重点
“享·创程”主题


“连·都市”主题


“活·出行”主题


今日热搜
查看更多



