记者今天(28日)从国家移民管理局新闻发布会上获悉,为服务促进高水平开放高质量发展,服务保障国家重大战略实施,顺应人民群众新期待新要求,国家移民管理局决定自2024年5月6日起正式实施便民利企出入境管理若干政策措施。

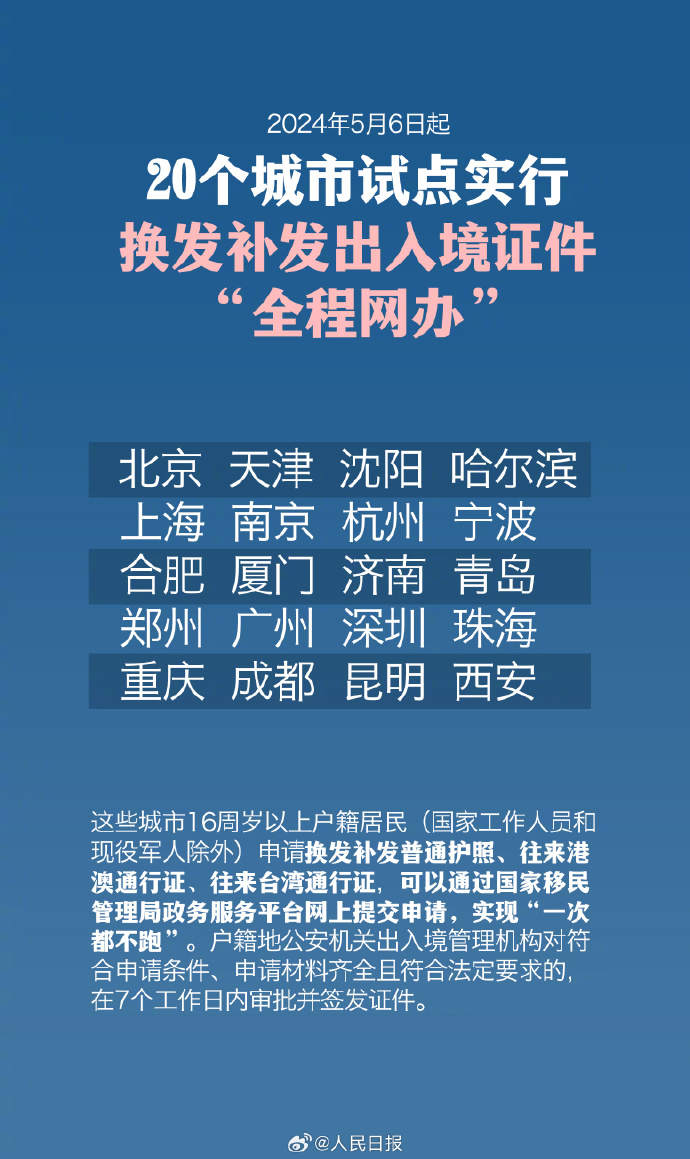
这些政策措施主要包括,试点实施换发补发出入境证件“全程网办”,北京、上海等20个试点城市16周岁以上户籍居民(国家工作人员和现役军人除外)换发补发普通护照、往来港澳通行证、往来台湾通行证,可以通过国家移民管理局政务服务平台网上提交申请。
创新优化商务人士赴港澳政策,内地居民申办赴香港、澳门商务签注,可以在全国任一公安机关出入境管理窗口提交申请,多次商务签注申请人可以使用智能签注设备提交申请;赴港澳商务签注持有人在港澳地区停留期限由7天延长至14天。
扩大赴港澳人才签注政策实施范围,将内地居民赴港澳人才签注政策由粤港澳大湾区扩大至北京、上海两地。在北京、上海工作的六类人才可以申办有效期1至5年的多次赴港澳人才签注,每次在香港或者澳门停留不超过30天。
创新推出赴澳门1年多次“其他”类签注,为赴澳门参展、就医或从事演艺等活动的内地居民签发上述签注,其中赴澳门就医的还可以有1至2名陪护人员随同申办同类型签注。服务便利“琴澳旅游团”人员多次往返琴澳,为参加“琴澳旅游团”的内地居民签发专门团队旅游签注,参团人员入境澳门后,7日内可以“团进团出”方式经横琴口岸多次往返横琴与澳门。
国家移民管理局相关负责人表示,上述政策措施涉及到丰富办证方式、优化申办手续、延长停留期限、满足多样旅游需求等多个方面,首次实现内地居民换发补发出入境证件“一次都不跑”,极大便利内地与港澳商务往来,更好促进人才、技术等要素在内地与港澳间高效便捷流动,有效助力澳门经济适度多元发展和“琴澳旅游一体化”建设,对增进民生福祉、激发市场活力、优化营商环境、助力塑造更高水平开放型经济具有重要意义。下一步,国家移民管理局将锚定中国式现代化奋斗目标,完整准确全面贯彻新发展理念,持续推进移民管理服务改革和政策制度创新,不断提升广大出入境人员的获得感幸福感满意度,全力营造更佳更优的移民管理服务环境,为高质量发展注入新活力新动能。
网上换补发出入境证件流程来啦!
记者从国家移民管理局新闻发布会上了解到,有换发补发出入境证件需要的申请人,可以使用电脑或手机登陆国家移民管理局政务服务平台,包括官方网站、移民局APP、微信和支付宝小程序,通过“实人认证”后,进入“证件换补发网上申请”功能,根据系统提示要求录入个人资料信息,并上传符合标准的制证照片、手写签名照片以及本人居民身份证正反面照片,即可在网上提交申请。对经人工审核发现提交的信息资料需要完善的,会及时提示申请人修改后重新提交。人工审核完成后,将采取短信通知和系统提示方式提醒申请人在线缴纳证件工本费。申请人完成线上缴费的,会在3个工作日内完成制证并邮寄至申请人指定地点,邮费统一采取到付方式。对申请人网上申办时选择线下领取的,可以到户籍地公安机关出入境管理机构现场领取证件。
来源:人民日报
今日热搜
查看更多



