
由香港科技大学(科大)电子及计算机工程学系教授瞿佳男教授、生命科学部访问助理教授Julie L. SEMMELHACK教授共同领导的跨学科研究团队,成功研发一项崭新的雷射控制技术。该技术运作方式犹如智慧调光器,可在雷射扫描过程中精准、选择性地控制每个像素的亮度,从而避免非目标神经元被意外激活,大幅提升全光学脑成像和调控的精准度。此科研突破有望推动脑部疾病机制研究,并促进相关动物疾病模型在新药研发中的应用。此研究成果已发表于国际学术期刊 《自然通讯》,论文题为“用于无串扰全光学脑神经环路解析的主动像素功率控制方法”。
解决脑活动观测的串扰问题
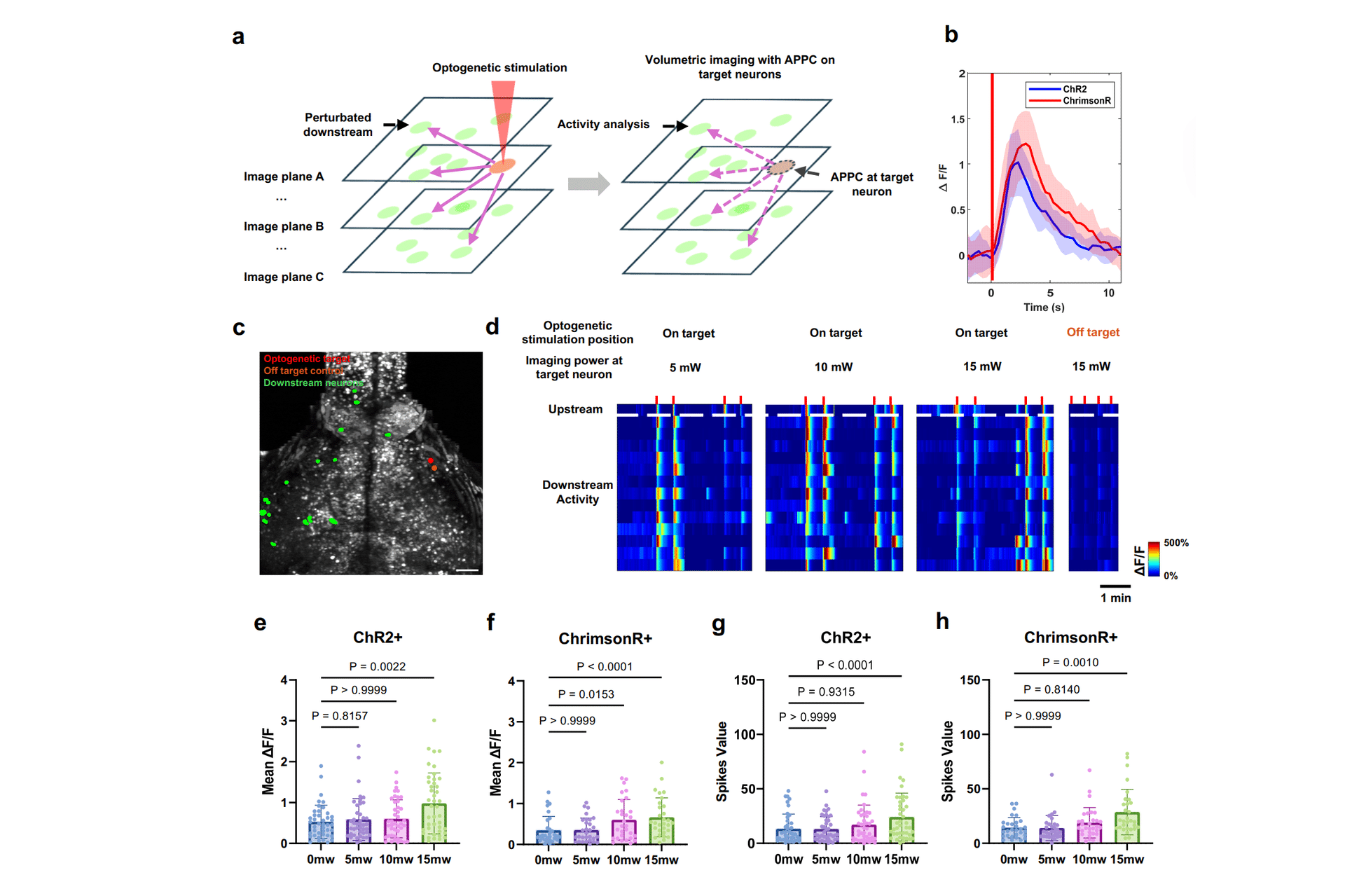
近年,随着“全光学神经环路解析”技术的进步,科学家已能精确地锁定引发身体动作、感知或情绪反应的相应神经元。此技术的诞生源于科学界两大突破:一是基因编码的活性感测器,例如钙离子萤光指示剂可令神经元在放电时发光,透过现代显微镜便可实时观测神经活动;二是光遗传学效应器,即光敏感蛋白,例如视紫红质通道蛋白,能利用光控制特定神经元的开关,操纵神经元及环路功能。
然而,这种具备高速和单细胞级精确度的方法,在使用红外线雷射观察某些神经元时,仍有可能在过程中意外激活邻近的其他神经元并引发放电,导致难以判断观察到的放电讯号究竟源自脑部的自然活动,抑或由于实验操作人为干扰所造成的假讯号,此类“串扰”现象的出现会影响整体测量与分析的准确性。
瞿教授表示:“全光学方法虽然极具潜力,但串扰问题一直限制其发展。当使用显微成像观察神经环路时,成像光会暗地里影响神经元以至整个神经环路的运作。”
为扫描像素配备“智慧调光器”
为避免人为干预产生的假讯号,科大团队开发出“主动像素功率控制”(Active Pixel Power Control,简称APPC)技术。这项技术的运作如实时智能调光器,能借助自定制映射软件进行引导,识别出光遗传蛋白的表达位置和水平,同时使用快速声光调制器,动态地调整每个扫描像素的雷射功率。具体而言,它可针对特定区域的表达光遗传蛋白神经元,降低其功率甚至完全关闭雷射,但同时保持大脑其他区域均匀及稳定的光照强度,减少串扰问题。
Semmelhack教授指出:“这是一个概念简单,但以技术实现却极具挑战性的想法。新技术能选择性地保护实验中需要刺激的神经元,而毋须牺牲大脑其他区域的数据质量。”
斑马鱼幼体与人类脑部的基因逾七成相似,常被用于脑科学研究。为测试新技术的性能,团队以斑马鱼脑部进行活体实验,结果显示新技术能保持神经元讯号的质素,同时抑制光遗传学的假象,减少串扰问题。新技术更能与全球广泛使用的标准双光子显微镜相容,毋须更换整套系统,即可构建实用且高性价比的实验研究平台。除了斑马鱼外,新技术亦可应用于其他动物模型,尤其是现代神经科学中常用的小鼠。
瞿教授表示:“全光学神经环路解析技术让我们能更精准地探究脑回路如何驱动行为,团队研发的APPC技术更解决了串扰问题,令这项技术更具潜力去取代传统电极方法。”
Semmelhack教授补充道:“研究不但展示了精密光学技术与活体环路神经科学结合的成果,更是工程与生物学团队携手合作的典范。我们期待新技术能够获得更多研究团队采用,更深入探究大脑运作机制,促进脑病理学研究的前沿发展。”
瞿教授和Semmelhack教授为研究共同通讯作者,共同第一作者包括电子及计算机工程学系博士生严格威先生,以及生命科学部博士后研究员田广楠博士。项目获香港研究资助局辖下协作研究金及优配研究金计划支持开展。

今日热搜
查看更多



