昨天(3月8日)上午11时许,香港特区立法会因应基本法23条立法事宜召开特别会议,就《维护国家安全条例草案》进行首读及二读,并于15分钟后完成;下午,草案随即交由法案委员会审议。
立法会主席梁君彦表示,为23条立法是本届立法会议员肩负的历史任务和光荣使命,责任重大。部分在京出席全国两会的议员亦请假回港出席,法案委员会将尽力审议条文,履行宪制职能,并于今明(9日及10日)两天加开共8节会议,全速审议草案。

邓炳强:无辜者不会误堕法网
保安局局长邓炳强昨(8日)早二读时表示,特区曾经历过国家安全受到严重威胁的时期,尤其是2019年港版“颜色革命”和“黑暴”,带来难以忍受的惨痛经历。特区政府必须堵塞国家安全缺口,尽早完成立法工作。咨询期内收到的意见中98.6%支持立法,显示立法有很强大的民意基础。草案已清楚界定各项罪行,而且订有适当的例外情况和免责辩护;根据刑事法一般原则,有关罪行需要证明被告有犯罪意图,无辜者不会误堕法网。

他又指,草案关于执法权力、诉讼程序和其他完善法律制度的建议,都经过审慎考虑,并列明运用相关措施的条件、限制和给予批准的机关,体现草案采取的措施,将完全遵守基本法下对人权的保障。当局已就草案制订文件,讲述维护国家安全和保障人权的关系。
梁君彦:议员肩负历史任务光荣使命
梁君彦表示,立法会有责任与政府合力堵塞国家安全缺口,立法有必要性和迫切性,因此按议事规则规定,召开特别会议。过去近27年,特区政府未完成23条立法,本届立法会议员肩负历史任务、光荣使命,责任重大。政府和立法会必须携手,尽一切努力,尽早完成立法,确保国家安全可早日得到有效维护。
他续称,部分到京出席全国两会的议员来往北京两次或特意从外地回港,虽然他前一日才通知议员加开特别大会,但不少人仍能赶及回港出席,相关法案委员会将尽力审议条文,履行宪制职能。

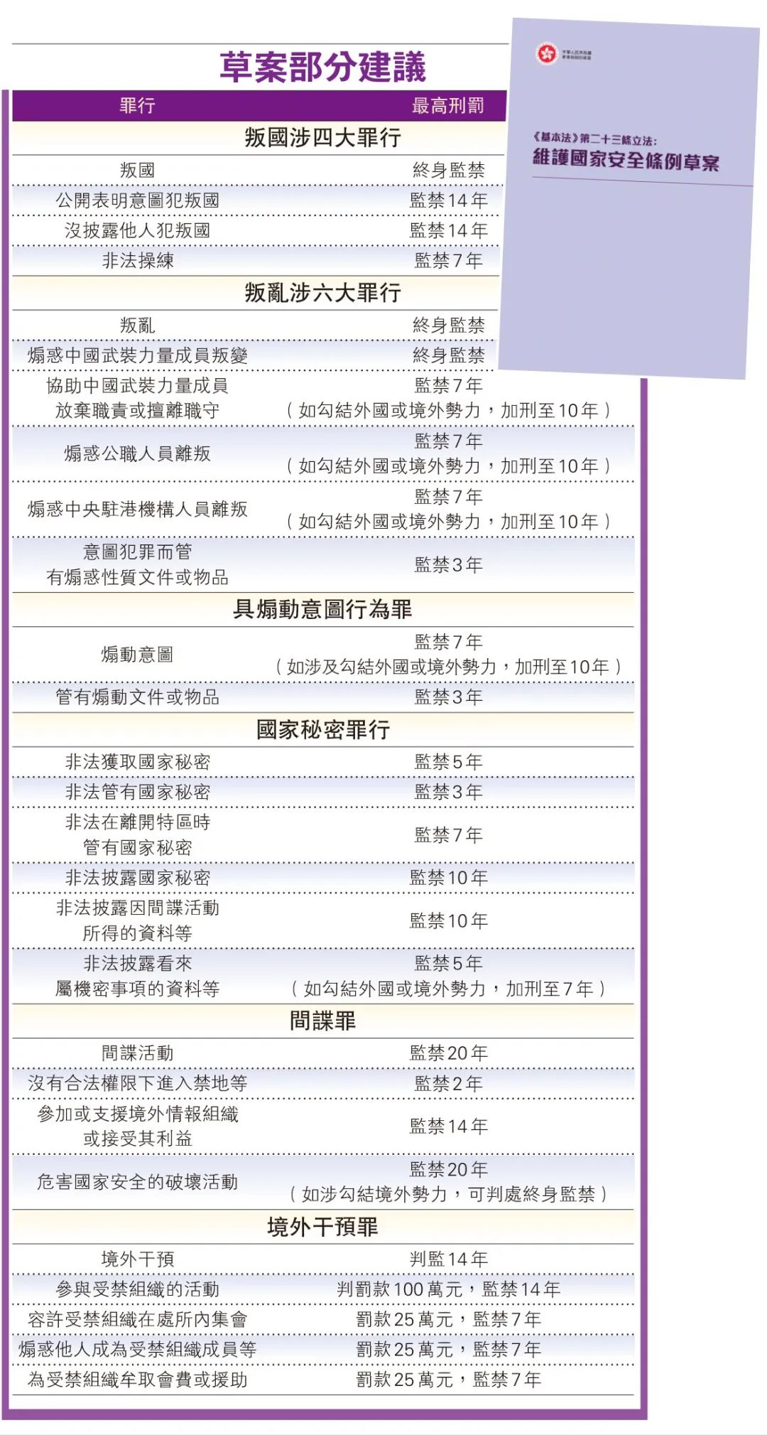
随即,法案委员会于下午进行两节会议。草案分9个部分,包括叛国;叛乱、煽惑叛变及离叛,以及具煽动意图的作为;与国家秘密及间谍活动相关的罪行;危害国家安全的破坏活动;境外干预及从事危害国家安全活动的组织;与维护国家安全相关的执法权力及诉讼程序;维护国家安全机制及相关保障;以及相关修订等。
林定国:为港维护国安补上最后短板
律政司司长林定国指,今次属本地立法,遂沿用香港普通法制度下的法律草拟方式、技巧和习惯;草案完全符合保障人权自由的国际标准;有信心草案完整、管用,具前瞻性及灵活性,为香港维护国家安全法律补上最后一块短板。

法案委员会主席廖长江表示,立法具有必要性及急切性,未来委员会将密集式开会,会议次数和时数会非常紧凑,以“早一日得一日”的精神,全速并审慎地审议法案。委员会将于今明两日继续开会,逐条审议条例草案条文。
李家超:有信心立会尽快完成审议
昨(8日)晚,行政长官李家超出席2024年国际妇女节酒会致辞时称,妇女事务委员会在2001年成立,今年正好是委员会成立23周年。“23”这个数字实在很有意义。他指出,昨日政府正式就23条立法展开在立法会的审议程序,早上将《维护国家安全条例草案》刊宪,并提交立法会作首读及二读,法案委员会亦在下午开会审议草案。

李家超感谢立法会主席梁君彦和法案委员会主席廖长江,以“早一日得一日”完成立法为目标,迅速推进立法工作。他指,早一日完成23条立法,国家安全受威胁的风险就少一日,有信心立法会将全力尽快完成审议工作,早日完成立法程序,早日使国家安全得到有效维护。

政商界全力支持全面落实立法
立法会昨日首读及二读《维护国家安全条例草案》,多个政党及商界团体均表示,全力支持特区政府提交的草案,全面落实基本法23条立法。在京出席两会的港区全国人大代表、全国政协委员,以及香港友好协进会、港区省级政协委员联谊会等昨亦表示全力支持23条立法,并期望立法会法案委员会迅速审议条例草案,尽快完成立法工作。
政团:积极全力参与立法工作
民建联表示积极参与立法工作,让特区有效应对各种国安风险和威胁,保障市民安全。他们深信早一日完成立法,补齐国安“短板”,香港才能够集中精力拼经济、谋发展,更好发挥香港独特地位和优势,实现由治及兴。
工联会认为当局公众咨询充分听取市民意见,符合国际人权公约及人大的决定,亦符合国际惯例,立法可更好维护市民基本权利,令社会得到安宁,将全力以赴参与立法工作。

新民党表示,相信立法完成后,维护国家安全条例和香港国安法能无缝互补,令香港社会更安定、更牢固,能全力拼经济、谋发展。
经民联指,草案充分参考社会各界意见,期望立法会尽快审议和通过草案,尽快完成立法,提升香港整体营商环境,提升海内外投资者的信心,为香港长期繁荣稳定提供最有力制度保障。
自由党称全力参与立法工作,确保立法能够高效完成。该党又指,只要没有从事危害国家安全行为,中外企业正当经营的合法权益不会受到任何影响,相信立法将为香港营造更安全的发展环境,增强本地和海外投资者信心。

香港再出发大联盟秘书长谭耀宗指,草案不但维护国家安全,而且保障特区居民及其他人士的合法权益。立法后,香港将得到国安保障,得到中央更大支持和信任,专注经济发展、改善民生,达至“一国两制”行稳致远。
商界:有助缔造稳定营商环境
全国政协常委、香港中华总商会会长蔡冠深表示,香港国安法和维护国家安全条例相互配合,能有效针对各类国家安全风险,有助推动香港继续成为海内外投资者开拓内地及亚太区市场的首选落户点,中总将全力配合立法工作。
香港总商会欢迎政府在短时间内将收集所得的建议列入条例草案,乐见法例定义清晰,并已包括合理的例外情况。为堵塞香港现行国家安全法律的漏洞,该会认为今次立法工作刻不容缓。

香港中华厂商联合会会长卢金荣称,草案明确订明特区内的财产和投资受法律保护,提振营商信心;亦对每条罪行的定义及相关免责辩护和例外情况有清晰界定,有助增强社会的稳定性和法治的确定性,令香港继续成为创业投资的热土。
香港工业总会欢迎政府就《维护国家安全条例草案》刊宪,并对争取时间展开立法工作感到欣慰,认为23条立法后可巩固和提升香港整体营商环境,确保“一国两制”行稳致远。
香港纺织业联会、香港纺织商会均支持立法会全速推进审议工作,相信23条立法后能与香港国安法组成“组合拳”,建立起全方位“安全网”,缔造稳定的营商环境。
来源:香港商报
https://res.youuu.com/zjres/2024/3/9/XtLLGkXFlOHJx1jqoPwuKBVPd7uMKKDADn8.jpeg


扫描二维码分享到手机
+关注
昨天(3月8日)上午11时许,香港特区立法会因应基本法23条立法事宜召开特别会议,就《维护国家安全条例草案》进行首读及二读,并于15分钟后完成;下午,草案随即交由法案委员会审议。
立法会主席梁君彦表示,为23条立法是本届立法会议员肩负的历史任务和光荣使命,责任重大。部分在京出席全国两会的议员亦请假回港出席,法案委员会将尽力审议条文,履行宪制职能,并于今明(9日及10日)两天加开共8节会议,全速审议草案。

邓炳强:无辜者不会误堕法网
保安局局长邓炳强昨(8日)早二读时表示,特区曾经历过国家安全受到严重威胁的时期,尤其是2019年港版“颜色革命”和“黑暴”,带来难以忍受的惨痛经历。特区政府必须堵塞国家安全缺口,尽早完成立法工作。咨询期内收到的意见中98.6%支持立法,显示立法有很强大的民意基础。草案已清楚界定各项罪行,而且订有适当的例外情况和免责辩护;根据刑事法一般原则,有关罪行需要证明被告有犯罪意图,无辜者不会误堕法网。

他又指,草案关于执法权力、诉讼程序和其他完善法律制度的建议,都经过审慎考虑,并列明运用相关措施的条件、限制和给予批准的机关,体现草案采取的措施,将完全遵守基本法下对人权的保障。当局已就草案制订文件,讲述维护国家安全和保障人权的关系。
梁君彦:议员肩负历史任务光荣使命
梁君彦表示,立法会有责任与政府合力堵塞国家安全缺口,立法有必要性和迫切性,因此按议事规则规定,召开特别会议。过去近27年,特区政府未完成23条立法,本届立法会议员肩负历史任务、光荣使命,责任重大。政府和立法会必须携手,尽一切努力,尽早完成立法,确保国家安全可早日得到有效维护。
他续称,部分到京出席全国两会的议员来往北京两次或特意从外地回港,虽然他前一日才通知议员加开特别大会,但不少人仍能赶及回港出席,相关法案委员会将尽力审议条文,履行宪制职能。

随即,法案委员会于下午进行两节会议。草案分9个部分,包括叛国;叛乱、煽惑叛变及离叛,以及具煽动意图的作为;与国家秘密及间谍活动相关的罪行;危害国家安全的破坏活动;境外干预及从事危害国家安全活动的组织;与维护国家安全相关的执法权力及诉讼程序;维护国家安全机制及相关保障;以及相关修订等。
林定国:为港维护国安补上最后短板
律政司司长林定国指,今次属本地立法,遂沿用香港普通法制度下的法律草拟方式、技巧和习惯;草案完全符合保障人权自由的国际标准;有信心草案完整、管用,具前瞻性及灵活性,为香港维护国家安全法律补上最后一块短板。

法案委员会主席廖长江表示,立法具有必要性及急切性,未来委员会将密集式开会,会议次数和时数会非常紧凑,以“早一日得一日”的精神,全速并审慎地审议法案。委员会将于今明两日继续开会,逐条审议条例草案条文。
李家超:有信心立会尽快完成审议
昨(8日)晚,行政长官李家超出席2024年国际妇女节酒会致辞时称,妇女事务委员会在2001年成立,今年正好是委员会成立23周年。“23”这个数字实在很有意义。他指出,昨日政府正式就23条立法展开在立法会的审议程序,早上将《维护国家安全条例草案》刊宪,并提交立法会作首读及二读,法案委员会亦在下午开会审议草案。

李家超感谢立法会主席梁君彦和法案委员会主席廖长江,以“早一日得一日”完成立法为目标,迅速推进立法工作。他指,早一日完成23条立法,国家安全受威胁的风险就少一日,有信心立法会将全力尽快完成审议工作,早日完成立法程序,早日使国家安全得到有效维护。

政商界全力支持全面落实立法
立法会昨日首读及二读《维护国家安全条例草案》,多个政党及商界团体均表示,全力支持特区政府提交的草案,全面落实基本法23条立法。在京出席两会的港区全国人大代表、全国政协委员,以及香港友好协进会、港区省级政协委员联谊会等昨亦表示全力支持23条立法,并期望立法会法案委员会迅速审议条例草案,尽快完成立法工作。
政团:积极全力参与立法工作
民建联表示积极参与立法工作,让特区有效应对各种国安风险和威胁,保障市民安全。他们深信早一日完成立法,补齐国安“短板”,香港才能够集中精力拼经济、谋发展,更好发挥香港独特地位和优势,实现由治及兴。
工联会认为当局公众咨询充分听取市民意见,符合国际人权公约及人大的决定,亦符合国际惯例,立法可更好维护市民基本权利,令社会得到安宁,将全力以赴参与立法工作。

新民党表示,相信立法完成后,维护国家安全条例和香港国安法能无缝互补,令香港社会更安定、更牢固,能全力拼经济、谋发展。
经民联指,草案充分参考社会各界意见,期望立法会尽快审议和通过草案,尽快完成立法,提升香港整体营商环境,提升海内外投资者的信心,为香港长期繁荣稳定提供最有力制度保障。
自由党称全力参与立法工作,确保立法能够高效完成。该党又指,只要没有从事危害国家安全行为,中外企业正当经营的合法权益不会受到任何影响,相信立法将为香港营造更安全的发展环境,增强本地和海外投资者信心。

香港再出发大联盟秘书长谭耀宗指,草案不但维护国家安全,而且保障特区居民及其他人士的合法权益。立法后,香港将得到国安保障,得到中央更大支持和信任,专注经济发展、改善民生,达至“一国两制”行稳致远。
商界:有助缔造稳定营商环境
全国政协常委、香港中华总商会会长蔡冠深表示,香港国安法和维护国家安全条例相互配合,能有效针对各类国家安全风险,有助推动香港继续成为海内外投资者开拓内地及亚太区市场的首选落户点,中总将全力配合立法工作。
香港总商会欢迎政府在短时间内将收集所得的建议列入条例草案,乐见法例定义清晰,并已包括合理的例外情况。为堵塞香港现行国家安全法律的漏洞,该会认为今次立法工作刻不容缓。

香港中华厂商联合会会长卢金荣称,草案明确订明特区内的财产和投资受法律保护,提振营商信心;亦对每条罪行的定义及相关免责辩护和例外情况有清晰界定,有助增强社会的稳定性和法治的确定性,令香港继续成为创业投资的热土。
香港工业总会欢迎政府就《维护国家安全条例草案》刊宪,并对争取时间展开立法工作感到欣慰,认为23条立法后可巩固和提升香港整体营商环境,确保“一国两制”行稳致远。
香港纺织业联会、香港纺织商会均支持立法会全速推进审议工作,相信23条立法后能与香港国安法组成“组合拳”,建立起全方位“安全网”,缔造稳定的营商环境。
来源:香港商报
https://res.youuu.com/zjres/2024/3/9/XtLLGkXFlOHJx1jqoPwuKBVPd7uMKKDADn8.jpeg


